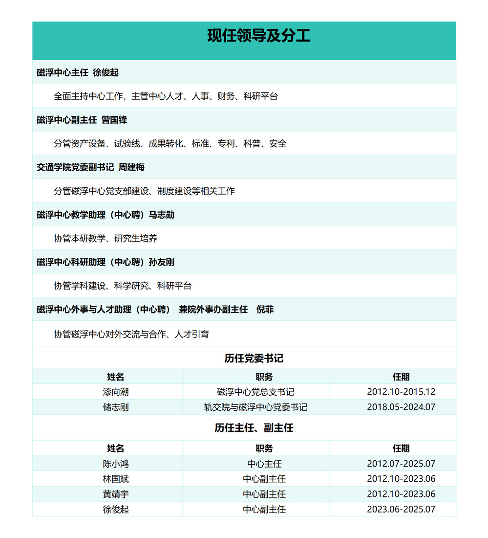
磁浮中心主任 徐俊起 | ||
全面主持中心工作,主管中心人才、人事、财务、科研平台 | ||
磁浮中心副主任 曾国锋 | ||
分管资产设备、试验线、成果转化、标准、专利、科普、安全 | ||
交通学院党委副书记 周建梅 | ||
分管磁浮中心党支部建设、制度建设等相关工作 | ||
磁浮中心教学助理 马志勋 | ||
协管本研教学、研究生培养 | ||
磁浮中心科研助理 孙友刚 | ||
协管学科建设、科学研究、科研平台 | ||
磁浮中心外事与人才助理 兼院外事办副主任 倪菲 | ||
协管磁浮中心对外交流与合作、人才引育 | ||
历任党委书记(自2012年10月起) | ||
姓名 | 职务 | 任期 |
漆向潮 | 磁浮中心党总支书记 | 2012.10-2015.12 |
储志刚 | 轨交院与磁浮中心党委书记 | 2018.05-2024.07 |
历任主任、副主任(自2012年10月起) | ||
姓名 | 职务 | 任期 |
陈小鸿 | 中心主任 | 2012.07-2025.07 |
林国斌 | 中心副主任 | 2012.10-2023.06 |
黄靖宇 | 中心副主任 | 2012.10-2023.06 |
徐俊起 | 中心副主任 | 2023.06-2025.07 |




