学校主页
导航
首页
中心简介
中心构架
发展历程
优势方向
新闻动态
通知公告
中心动态
人才培养
招生专业
导师团队
科学研究
科研平台
科研成果
大型仪器共享平台
快速链接
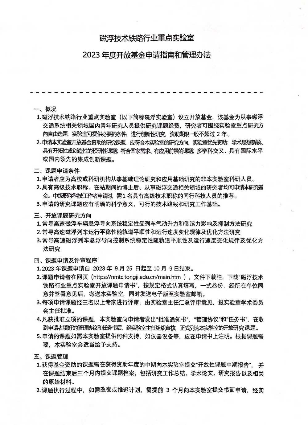
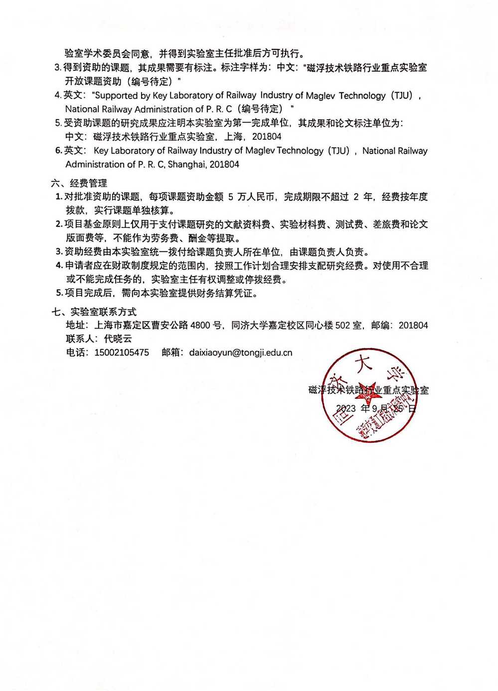
【测试】磁浮技术铁路行业重点实验室 2023年度开放基金申请指南和管理办法
发布者:sudy
发布时间:2025-12-26
浏览次数:
20
国家磁浮交通工程技术研究中心版权所有